各学院(系)、有关研究生:
2020届浙江大学毕业研究生图像信息采集(用于毕业证、学位证照片)及信息核对工作定于2019年10月中旬进行。各学院(系)的照片拍摄日期地点安排详见计划表(见附件1)。为确保图像信息采集效率质量,有关事项通知如下:
一、2020届毕业研究生身份证信息核对要求:
1.研究生请在10月9日之前提前登录“浙江大学研究生教育管理信息系统”对自己的所有个人信息逐项核对,姓名、身份证号等信息一律以学校当年录取信息为准,不得随意更改。若系统中的身份证件信息有问题,请尽早与所在学院(系)研究生科负责老师联系。
2. 系统中的身份证件信息使用现役军人证件的研究生,已有身份证号的,需尽快持原军人证件、身份证、学生证等三个证件的原件和复印件,到所在院(系)研究生科进行核验,并在每份复印件上签字盖章,然后将签字盖章后的三个证件的复印件交研究生院学籍办更改证件号码。(建议军人证件号尽快改为身份证号,学信网以身份证号作为查询图像信息等的唯一方式)
3.身份证号只有15位的,须升位,请将身份证复印件交学院(系)研究生科负责老师。
4.其他身份信息有误的,须提交户籍管理部门出具的证明及新身份证复印件,并在研究生管理系统中提交异动申请。
5.留学生如需更正“护照号码”等个人信息,必须向国际教育学院负责老师提交护照复印件,在研究生管理系统中提交异动申请。
二、图像信息采集工作要求:
1.用于研究生毕业证书、学位证书和国家学历学位认证平台(学信网)的个人图像信息,统一由新华社集中拍摄、采集并上传。每位应届毕业生,均需参加新华社的统一图像信息采集,每一位研究生只能拍摄一次。
2.请各学院(系)按拍摄时间组织至少4名工作人员参加拍摄现场的组织协调工作。工作人员具体负责所在学院(系)研究生的信息纸质登记、拍摄序号发放、电子登记、缴费和维持秩序等。注意事项如下:
(1)各学院(系)负责老师组织研究生按计划表的具体拍摄时段按时到场。
(2)本次图像采集由新华社浙江分社图像采集中心负责拍摄,收费20元/每人;提供2寸4张及1寸8张纸质照片一版,用于学历、学位证书使用;并上传电子版到学信网。各学院(系)需事先收齐拍摄费(现金、支付宝均可),在拍照当天交新华社浙江分社高校毕业生图像采集中心人员。
3. 请已缴拍摄费、预计在2020年毕业的研究生按计划表(见附件1)参加本次集中拍摄。新华社提供的全日制毕业研究生图像信息不同于校内机构的其他图片信息存档用途,未经新华社上传图像信息到学信网的,研究生学历证书及认证学历信息将无法上传。拍摄时请注意以下事项:
(1)请按规定随身携带个人身份证(国外来华留学生护照)、浙江大学研究生证或校园卡;
(2)请按影像拍摄要求(详见附件2)免冠、着正装;注意保持着装和容貌整洁,不穿黄色、蓝色无袖上装,不佩戴任何饰物,露出眉毛和耳朵。
(3)硕博连读博士研究生,请按照学信网图像信息采集有关规定,重新采集图像信息(硕士生阶段采集的照片不能用于博士毕业信息);
(4)研究生在学信网已有上述图像信息(2019年前已由新华社拍摄并上传有照片、未毕业的研究生)的,不需要重拍。具体请登录学信网(http://www.chsi.com.cn)核对是否有本人毕业照,如有,请点击选择“照片正确”;然后进入本校研究生管理系统并核实是否有同样的照片,如有,则表明图像信息采集已完备;如发现有一项缺失的,也请尽快发邮件提供本人学号、姓名和身份证号码到glc@zju.edu.cn,交由学籍办作关联处理。
(5)研究生确因合理事由不能按计划表采集图像信息的,请参加集中补拍(详见附件1 )。
三、现场采集工作流程:
为提高现场图像信息采集工作的效率、确保上网上传信息的准确率,我校统筹安排、集中时段完成图像信息采集的工作。请有关研究生提前15分钟到场,按签名序号排队进行拍摄。
1.研究生要在信息采集表上填写学号、姓名,按排队顺序领取拍摄序号(采用四位码:每天从0001始依次拍摄);为确保拍摄顺序准确,新华社提供拍摄序号,学生签一个名字领一张拍摄序号。请学院(系)工作人员检查领取序号控制在5人左右,确保人数可控并前后拍摄顺序无误。
2. 工作人员将研究生领到的拍摄序号录入电脑。
3. 研究生按照拍摄序号顺序逐个入场拍摄。请严格按“拍摄序号”顺序排队入场。不可以自行更换号牌、不可以自行提前或延后拍摄,预防掉队,以免造成本人和该时段内其他所有学生图像无法与本人匹配。
4.研究生拍摄完毕后自行保留“拍摄序号”;并务必关注“拍摄序号”上的微信公众号“浙江高校影像”,以备后期在公众号上校对、确认和下载照片。
5. 请按影像拍摄要求(详见附件2)免冠、着正装,保持服装整齐、仪容仪表整洁端庄;为免影响图像效果,不穿黄色、蓝色无袖上装,不佩戴任何饰物,露出眉毛和耳朵。(再次提醒)
四、其他温馨提醒:
1.本次采集的照片,预计将在2020年2月底由新华社印制完成后返回学校。届时请各学院(系)接通知后,统一到研究生学籍办领取纸质照片。电子照片将由新华社统一上传学信网,我校研究生院统一上传到研究生管理信息系统。
2.已完成图像信息采集的研究生,在2020年3月以后,务必登陆《中国高等教育学生信息网》(http://www.chsi.com.cn),进入“图像校对”,核对个人图像信息。如遇到图像信息有误、非本人照片等问题的,请务必及时通过所在学院(系)报送至学籍办。学籍办将统一联系新华社进行修正。图像存在问题无法修正的研究生,届时将通知给予重新拍摄。
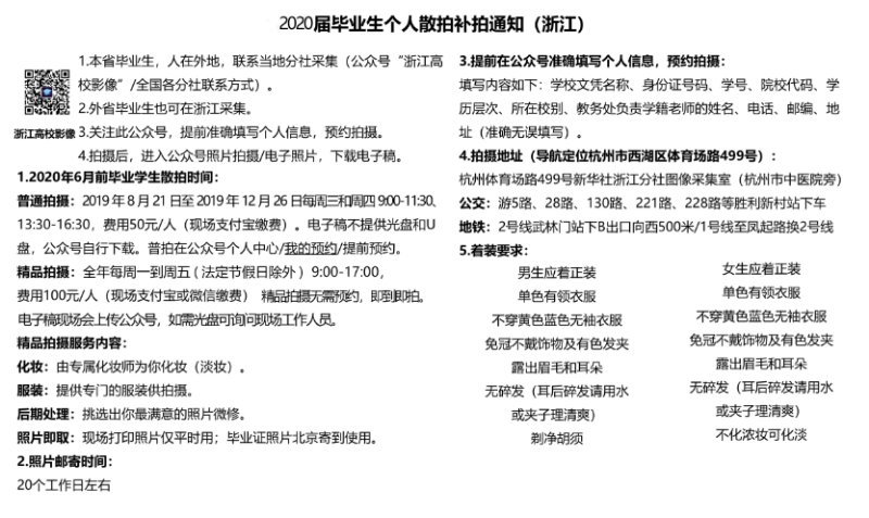
3.新华社为确有合理事由无法参加集中拍摄、集中补拍的2020届毕业研究生提供个人散拍服务。个人散拍通知详见附件3。
如需填写信息采集表中学校基本内容为:浙江大学代码:10335。
4.重点提醒:个人散拍的毕业照片,纸质照片请同学务必留下本人联系方式并自行收取、并及早交给所在学院(系)研究生科负责老师;电子照片请同学在学信网核对后下载并发送至glc@zju.edu.cn,在邮件中注明学号、姓名和身份证号,以便学籍办及时核准关联学历注册信息。(个人散拍者若不做此项步骤,将无法上传毕业论文)
5.关注微信公众号“浙江高校影像”进一步了解其他信息。
研究生院
2019年9月20日


